
I was thinking about headers, but didn't know they had .05" pitch. How about sandwiching the SIMM between two rows of headers that give a slight clearance-fit over the contacts?I got both the header and the socket for some 0.05" pitch connectors:
You might be able to get away with having a static setup without moving parts. Can the two rows of pins contact the sides of the SIMM without the black plastic supports getting in the way?We'd probably want some way to release one row of the headers to make it easy to get the SIMM in, and then tighten the two headers' "grip" on the contacts.
If two of those headers are stacked on top of each other by their black plastic, the pins are too far apart for the SIMM, sadlyYou might be able to get away with having a static setup without moving parts. Can the two rows of pins contact the sides of the SIMM without the black plastic supports getting in the way?
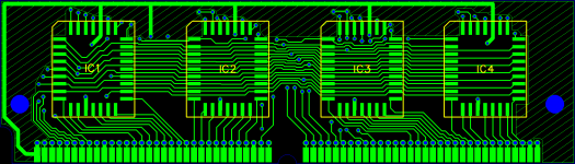
I agree -- something to make sure the pins are totally aligned. Yeah, and olePigeon did find 64-pin SIMM sockets at his local parts place, so it's possible with the low quantity of people interested in this project that his supply will be enough and I'm making a bunch of fuss about nothingOne thing that would also be useful is to have something like soldered header sockets a couple pins wide acting as lateral locators on both sides. That way you wouldn't accidentally connect the wrong pins by the SIMM sliding over. The design should probably be compatible with using a SIMM socket in case a supply was discovered in the future.




I may have to do something like that to figure out all the permutations...I hope I can come up with a solution that works on all the II variants. What I'm discovering right now *might* be the reason my SIMM isn't working in your IIsi. Crazily enough, it's very possible that if I *hadn't* modified the SIMM, it would have worked fine for you...Sounds like it's time to add some jumper selects/wire wrap headers between the SIMM contacts in question and the alternate Chip pins/select lines. It can be as simple and tiny as more plated thru-hole vias and a piece of wire as a permanent solution after we do a round of testing with the new layout.
If I put an unpopulated board into the IIci and turn the ROM SELECT jumper ON (to boot from onboard ROMs), it still boots fine, because the SIMM won't have any chips to mess up the data bus--I just tried it. As soon as I add a chip, though, it will try to talk over the onboard ROMs and nothing will boot. So if we do any kind of expansion, the expansion will *have* to contain the ROM as well.Have you got an unpopulated board left for testing? Plug it into your IIci (assuming it has MoBo ROMs) to see if the ROM SIMM might be addressable as memory expansion when booting from MoBo ROMs? Having some of those signals tied together, to VCC or GND, even on an empty card, might cause some problems/open up some options . . .. . . dunno . . . just spit-ballin' agin'! :?:
Certainly, I'll try it in the morning . . . zzzzzzzzzzzzzzzzzzzzzzzzzzzzzzzzzzzzzzzDo you have a continuity tester? It would be very interesting to see if pins 1, 13, 46, and 63 are connected together on the ROM SIMM socket on the IIsi motherboard. That would help confirm or deny my suspicions...