• Hello MLAers! We've re-enabled auto-approval for accounts. If you are still waiting on account approval, please check this thread for more information.

Another IIci ROM hack

No schematic for my design. I usually do what amounts to a netlist on the fly. After I've created the parts in Osmond, I connect all the pads that need connecting, which results in what's called a Rat's Nest.

You can't see it on the images I captured, but the edge connector for the ROM is a Part, and the PLCC32 chips are Parts, and there's a view mode in Osmond which will show the pin numbers (and names, if you've entered them). That view mode is pretty handy for creating the Rat's Nest.

Once the Rat's Nest is created, it's just a matter of dragging the traces all over the place, until you meet the design rules. :-) Of course, one ends up pushing some of the traces through vias, and that is a little more complicated than dragging a trace, but Osmond remembers what's supposed to make electrical connections, so it's pretty easy to cut a trace on one side of the board and see where to pick it up on the other side.

 
Very nice close-up pics! I actually designed my board pretty much the same way trag said. I probably would have started from a schematic except the app I'm using is only for board layout. But for this particular board, the schematic would be kind of pointless anyway. It's basically "hook all the corresponding lines on each chip together except for the data lines", and then find a place somewhere to connect each SIMM pad to its corresponding net. I found the 64-pin SIMM part in EAGLE, and copied it into FreePCB manually by looking at the coordinates of all the vertices.

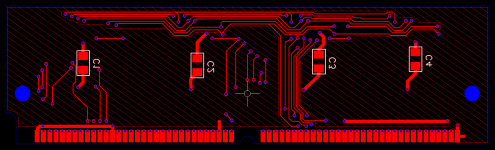
Here's what I have now after cleaning up the ground copper fill on the bottom layer, adding a VCC copper fill to the top layer, moving the capacitors to the bottom close to the PLCC chips, and a few other minor fixes:

newsimm1.png

newsimm2.png

newsimm1gerber.png

newsimm2gerber.png

Not sure if I'm happy with the placement of some of the vias near the PLCC pads. It's hard to find room! I was designing these vias with the minimum acceptable size for BatchPCB so that's why they might be kind of big. I can't fit them when they're that big. Maybe with Seeed Studio I can go smaller.

 
Is there anything a liberal arts major can help with? If you get any boards printed, I could make a nifty logo to be screened onto it. :p

 
Absolutely olePigeon! Every project needs a liberal arts major to do all the awesome artsy stuff! :-) If you want to put something together I would be thrilled to stick it on the board if I can figure out how. That would be cool! As long as it isn't something like Apple's logo that could get me in trouble :-)

I just realized I'm an idiot and I should have used Eagle to make this board. For some reason I thought my board was wider than 4 inches (it's not) so Eagle's free version wouldn't work (it will). Maybe I thought I'd need 4 layers too. Whatever...I'm going to stick with FreePCB because I'm pretty familiar with it now but Eagle really would have been a smarter choice in hindsight.

I'm starting to think I'd like to get a few of these made so I can at least see if it's going to work. This is my first ever PCB so I'm kind of excited to try it. I'm sure you guys know the feeling.

It looks like it's going to cost:

$9.90 for the base price of 10 boards (don't want to buy more than 10 initially in case I made a mistake)

+ $15 because it's bigger than a 5cm by 5cm square (it fits in a 10cm by 5cm rectangle)

+ $10 for a custom color (we have to do something other than boring green! They have blue, white, red, and yellow)

for a total of:

$34.90

If my calculations are correct (I was a math minor, so they better be!) ;-)

That's an amazing price for PCBs. I'll go ahead and eat the cost of that, and we'll see where things go! I'm going to wait a bit before doing an order though so we can get on the same page, I like tt's idea of working together to get a good design to go with. Where should we go from here?

 
If you're not putting any self-programmable goodies on this version, could you switch to the through-hole style of the PLCC socket? That might help address your worries about soldering it. Or were you planning to solder the ROMs directly without using a socket... in which case they can never be reprogrammed, right?

 
True, true. I'll look at the through hole versions for the basic design. Who knows, it might even simplify the routing! :)

 
Is there anything a liberal arts major can help with? If you get any boards printed, I could make a nifty logo to be screened onto it. :p
HEY, OleWingedRat! Watch it! I resemble that remark! [;)] ]'>

Being a liberal arts major has some pretty cool advantages, especially a Jesuit Liberal Arts Degree. Those ole' coots turn kids who've they've taught to THINK loose into the world.

Like Charlie Rose! :approve:

A good general education helps in learning all kinds of interesting crap for the rest of your life! :o)

 
The more I play around with the through hole PLCC sockets the more I'm starting to believe it's a nightmare to route, especially with only 2 layers. I'm starting to see why everybody started going toward SMT...

It's just that with so many pins per row, it's really tough to find enough places to squeeze traces between the pins to get the signals across the board. The SIMM will definitely have to be taller; not sure if that's a problem or not in some of the Macs. It's also nearly impossible to put the capacitors directly on the other side of the board underneath the sockets.

I think if we go the through hole route I'm going to have to let someone more experienced with PCB layout take the reins!

 
Fuggedaboudit! :lol:

In the bad 'ole thru hole days, it was not uncommon to see discrete wire legged, color coded noise caps stretched across the diagonal of a fairly large DIP IC.

Just put an extra thru-hole on the GND and VCC "pads" . . . ;)

. . . and use that same ancient trick running them underneath your socket! }:)

 
Are you talking like axial electrolytic capacitors, or something else? What kind of capacitor could I use? Either way, I like it! I didn't even consider just skipping surface mount capacitors. With the through hole sockets, it may be easier just to use through hole capacitors as well. Pretty cool :-) I think this may work out OK actually.

I was getting frustrated with the through hole PLCC sockets, but I'm starting to get more comfortable with them -- looks like I can fit 2 traces between pins. Also bigmessowires' hint about going horizontal in one layer and vertical in the other layer is turning out to be VERY useful. :-) I have had to make my board taller to make room for more stuff, but it's starting to feel possible!

 
Regarding the price calculations at seed studio, I think you overlooked the surcharge for going with thinner circuit board. Or am I misremembering that?

 
Are you talking like axial electrolytic capacitors, or something else? What kind of capacitor could I use? Either way, I like it! I didn't even consider just skipping surface mount capacitors. With the through hole sockets, it may be easier just to use through hole capacitors as well. Pretty cool :-) I think this may work out OK actually.
hackconcollection1.jpg.cc936f5cd6a6145b4433823351042146.jpg


Yup, axial caps. Check out the multiple contact shielded ribbon cables jumpes on the left!

If you need some for 2-sided proto-board for the project . . .

. . . I think I've got a box of 1,000! }:)

edit: it's an almost entirely full 250 quantity box of AMP part # 88315-1

I got them for doing Mechanical Switch KBD PCBs, which are basically one sided boards with some patch wire "trace jumpers."

 
Ah, thanks! I think if i can use through hole caps, I'll be in good shape. I don't think I'm in need of any proto board but thanks!

Well, I'm almost done routing the through hole PLCC socket SIMM. It's a bit taller now (about 1.5 inches). Any clearance problems in the SE/30 for instance?

Also there isn't a lot of room for much ground fill type stuff, especially near the sockets because I have so many traces going through them. Will that pose any problems?

 
There is not too much clearance inside the SE/30 since the motherboard sits in the basement of the case, so there is a chassis directly above where the ROM and RAM stand. I am guessing by eye the clearance is about 0.25" when looking at the gap between the stock SIMM and the chassis.

Your surface mount board looks great. Is it the completed design? Looks like moving the caps to the back opened up the design a little bit. As far as assembling I would try a paste stencil and a hot air gun or hot air solder rework station.

 
Do you know by any chance how tall the original SIMM is? Also, are there any clearance issues as far as how far things stick out from the SIMM? If we put through hole caps on it, that also becomes an issue.

Thanks! I think it is the completed design until I start making it USB programmable. Yeah, it definitely opened up space by putting the caps on the back. I'm designing a through hole version now. I'm thinking I might just order some surface mount boards now and then finish the through hole version after that. It's a learning experience for me! I like the solder paste/hot air idea too. I think I saw a YouTube video where someone put together a board with that combination and it looked really easy!

 
Excellent! That's the same height that my example SIMM is, and it's also the height of my surface mount PCB layout. I'm still messing around with the through hole one, but I'm not sure if I will be able to get it down to 1.1 inches. So we'll probably have to do the surface mount one for the SE/30.

 
Back
Top