• Hello MLAers! We've re-enabled auto-approval for accounts. If you are still waiting on account approval, please check this thread for more information.

The one keyboard to rule them all

Random old keyboard idea I once had: I once bolted a bit of code onto TMK where you could switch the keyboard into a "daisy chain" mode so instead of sending HID packages over USB, it would send them over the UART but prefixed with a number based n the hot key. So you'd press hotkey + 2, and it'd prefix packets with the number 2. The firmware also listened to the UART, and if it received a package it would look at the prefixed number, and if it was 0 it was send it over the USB connection, else decrement the number and send it over the UART. So you'd have a chain of controller boards and each board would be connected to a separate computer and the result was sort of like an infinite KVM using cheap microcontroller boards for each node.

I had the idea to also make a firmware/board that would take these prefixed HID packets and translate them to ADB, but I never got as far.
 
coming back to the design, I realized that putting all the logic into the one micro controller was a bit above my head. Then I got the idea to augment my skills using fiverr where I met a nice Kenyan man who seemed affordable. After some discussion and many compromises later, I got a $600 design bid.
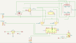
At this point, I think I need to change approach to make this more modular and allow for expansion. With that in mind, I am now developing 3 PCBs. One will be for the ADB power button and Left USB port, one for the keyboard itself, and one for the USB Hub, switch, and Right USB port. Then I will design the case for provisions for the wombat board to be integrated. That board is large enough that if I can develop an RJ9 adapter later, it can be swapped out.
The right PCB is almost done, however I am taking a leap of faith on this one. I am trying to keep power and grounds separate, and the controller for the keyboard only needs 3.3v. I tried to use a DPDT switch to allow for switching power domains from USB to the Wombat, and then using analog switch ICs to move the data lines back and forth.

1758471502836.png
 
I was able to get the pcb for the keyboard done, so I can now start working on the case. I am leaving the other boards modular so that I can replace them individually when I let the magic smoke out.
 

Attachments

  • keyboard_pcb.pdf
    keyboard_pcb.pdf
    88.7 KB · Views: 2
  • keyboard_pcb_render.png
    keyboard_pcb_render.png
    334.2 KB · Views: 0
Back
Top