mAcTX - ATX to Classic Macs

Love your Jolly Roger as is, but a larger one on a dedicated black PCB to mount anywhere inside the box might be fun. Power it with a fan cable splitter maybe?

 
Good news: I've got some of the boards heading my way. I've got a PCB mount connector rather than lopping the 10 pin off the factory PSU. I'll still be using scavenged parts but it'll be a nicer representation of the original idea.

Would it be possible to add a glowing eyed Jolly Roger logo to the PCB like on the original DougG3 Red ROM? :)


Both yes and no. The boards themselves are quite small and space constraints difficult. From a track layout view, there's not much wiggle room left on either side of the board.  There's already a pair of LEDs however there's not really any silkscreen room to draw anything around them. Ultimately though I'd rather not use someone else's custom design cues though, and instead implement my own. 

image.png

 
Most elegant! Love your work, have you spent any time looking at alternatiives to plugging the board directly into the the ten pin connector? Have you got holes for mounting alternatives planned for the final version? If all connections are hardwired to your board, what's the height to the tallest component, the LEDs? Bending the wires 90 degrees will probably be a taller component? The thruholes for the Molex connector look oversize,what's the diameter? Angling the direct wire connections in those larger holes will lower their profile significantly. I'm thinking of the IIcx form factor Big Can PSU.

BTW, there's plenty of room over the 04 for a Pirate Flag shaped PCB to be mounted. With a right angled fan connector and the resistor on a bottom edge it would look very slick. especially mounted to just about anything with a couple of dots of hot glue. [}:)]

 
Tallest would be the Molex connector, followed by the LEDs followed by the inverter, particularly if socketed. Could always go for minimum height by using 3mm LEDs (or no LEDs - they're just diag things) and just soldering the inverter to the board (no real reason to socket tbh). 

If wiring is a concern, going with a Molex 39-29-1247 (Minifit Jr 24 pin, right angle) could potentially work however I didn't really consider that when doing the Revision 2 layout. As-is, throwing a right angle on would exit towards all the board components, meaning you'd never get a connector in. Good news is no V2 boards have been produced, so that problem can easily be fixed. The V1 board with the 5VSB issue would accommodate a right angle no problem, with the catch that the top resistor would need to be soldered to the bottom side of the board. Easy enough to do. 

The other option would be to throw the board out on leads and run it somewhere else in the case. Downside to this is there isn't a preterminated Minifit 10 pin-on-wires available. They'd all need to be hand crimped (or soldered, if using the 15-24-7100 connector). Cutting down a 20 or 24 pin ATX extension is also doable, but it's not a very pretty result. Maybe ultimately it'd be easier to just buy 10 pin housings and use pin extractors on the extensions rather than dremeling off 10-14 pins. Not as cheap as hand crimping but it's a lot less labor. 

 
No Molex connectors used on your board everything is hardwired to your PCB. That way your board doesn't need to be located on top of the Mac's power connector.

View attachment 11550

The 10-pin plug connector isn't gong to be installed on your board, it's wired up to to it as above. The Molex MoBo connector is lopped off the ATX wiring harness at the desired length and saved for another day. The wires from  the ATX PCB are then are soldered directly to your board.

I needed a lot more power for playing at Rocketizing my IIsi, so a spare Q700's sheet metal got a bit of modification. It now sits nicely upside down on the FDD housing for playtime.

Your board would sit under the back of my angled FlexATX installation in the IIsi can.

Macintosh IIsi FlexATX Conversion Madness.

 
That I have. The creator is active over on Vogons and has a thread about it. It's quite a bit more complicated but that also means quite a bit more cost. As-is, we're looking at parts cost of ~$7.26 in components (if you do singles and buy resistors/LEDs in singles off Mouser). If I straight up ordered parts for 20 boards at once it comes down to $5.61/board in components. I'm really after something that's doable for under like $25 fully assembled and shipped to the US. I'd be doing assembly myself to cut on cost which is easy enough, it's easier than building a PC Retro kit.

I'm not too terribly concerned with OCP/short circuit protection. The Mac IIs aren't particularly known for exploding unlike the PC side of things. I've personally been hit by exploding tantalums in PC things which isn't fun. That, and the board would costs 3x as much in parts and require SMT soldering. Doable from a production standpoint, not good as a cheap DIY kit. 

 
No Molex connectors used on your board everything is hardwired to your PCB. That way your board doesn't need to be located on top of the Mac's power connector.

The 10-pin plug connector isn't gong to be installed on your board, it's wired up to to it as above. The Molex MoBo connector is lopped off the ATX wiring harness at the desired length and saved for another day. The wires from  the ATX PCB are then are soldered directly to your board. 


That's always an option one could do. I'm a big fan of pretty all-in-one designs however there's nothing stopping you from doing that with an unassembled/partially assembled board. That's the beauty of kit-type things, you can do pretty much whatever you want. Desolder the connector from the Mac IIc* board and just bodge the board on permanently with no connectors at all, I'm not the boss.

 
Okay, I got some of those boards today! There are some issues as expected, but I've already fixed all of them in a newer design (V2R2). 

F6U5yKM.jpg.d4d2fd98645b07e102c1b9da1e2964cc.jpg


Other than using a bunch of recycled parts ripped off of other stuff, here's something a lot closer to the idea I had in my head. You might notice a few things right away; fan header, cut trace and how tiny those traces are. All 3 are known problems fixed in the newer designs. 

PPKJmaM.jpg.62ff2d15b14a55b1bc09d7fc0f583bbd.jpg


Here's the back half. An ID 10T error caused the 7404 to be routed to 5V rather than 5VSB. That required a cut trace and to be patched over.

AHDwtC8.jpg.cd372807de67dcdccb2171781e815852.jpg


You might want to make that single 5V trace bigger or run some more traces (or make one big 5V plane on top and a ground plane on the bottom)

Saves you a lot of traces and will make for a nice chunk of copper to actually carry some current.


Don't worry, that's being fixed in the newer layout. I'm rotating the ATX connector 180* so you can use a right angle connector if wanted to have side exiting wires rather than straight up and down. Along with that the traces are going to be 50% bigger yet again over that schematic view, ~2.5x bigger than what you see on the prototype production board above. 

 
Revision 2 is on its way... We're getting some of this design printed up and put together for testing. Hopefully we'll be able to start selling boards and kits to you soon!

image.png

 
God I'm so awed by your project and love it so much guys! But where's the beef? What kind of can are you going to pack it in?

F6U5yKM.jpg.d4d2fd98645b07e102c1b9da1e2964cc.jpg


I don't do electronics or PCBs (at least not in the past 25 years, but what I do do is look a form factors, available cubic and stuff things in where you'd least expect. I've been looking at the Q700 PSU for a very long time, mostly to adapt the stock can to power my Quadra 700/8600/G4 project that uses entirely different connectors. I tore up one Q700 PSU for nefarious purposes, so I'm passing familiar with the hardware.

Please don't take this as criticism, none is intended, just "inside the box" suggestions so to speak. I have trouble visualizing how you'll be using your PCB in the configuration above? How's it gonna work, at least with the stock Apple can? Are you modifying it heavily or not using it at all? The only thing that makes sense to me would be mounting the FlexATX PCB to the lid so it hangs upside down next to the stock IIcx form factor cooling fan with its funky black top/housing. You can mount your board to the floor and leave all the extra wire between PCB and the ATX connector on your board. The wires are overly long, but at least they'll be hanging down in a coil to plug into your card.

However the 10-Pin connector on your PCB  .  .  .  I can't see that working at all. Harvest the original 10-Pin plug  and wires from the stock supply and hardwire it to your board. Apple's funky connector is engineered to do a lot of things that would stress the connector on your board well past the breaking point.

Besides the thicker traces, PLEASE provide mounting holes on the board to bolt it down to the floor, lid, side or wherever is most convenient on the inner surfaces of the stock cans? Think about my suggestions, set up that way  in the original can with the original 10-Pin harness and it should be ready for plug and play  .  .  .   ruggedized per Apple spec.

There's a LOT of mechanical forces going on every which way between the Apple's custom connector(?) hanging from those two metal flanges and the square cone shaped entry of the board socket during installation and removal. :approve:

p.s. bonus points for conserving the A/C input and monitor passthru hardware to perfectly match the openings in the back of the case.

 
I have trouble visualizing how you'll be using your PCB in the configuration above?
We're just using what we have laying around to test, hence the full-size ATX PSUs. Eventually I'm going to switch over to a picoPSU once we get the final design nailed down.

Are you modifying it heavily or not using it at all? However the 10-Pin connector on your PCB  .  .  .  I can't see that working at all. Harvest the original 10-Pin plug  and wires from the stock supply and hardwire it to your board. 
Using the original case and harness is up to you - want a tiny board with the 10-pin mounted straight to the PCB? Great! Want to reuse the original 10-pin harness and mount it inside the case? Also doable. That said, in my Rev1 test board I used the original harness from my IIsi's PSU and I'm not sure if it's because the wire is aluminum or the wire had absorbed a lot of capacitor electrolyte, but it was very, very difficult to solder the wires to the board. In the PCB-mount 10-pin idea I don't really see it being that big of an issue not having standoffs; a picoPSU weighs practically nothing and doesn't have any heavy wire harnesses pulling on the board in a weird way.

p.s. bonus points for conserving the A/C input and monitor passthru hardware to perfectly match the openings in the back of the case.
I did to an NCR 386 desktop a while back and it's not hard to do. However we're not planning at this time to offer this as part of the kit as we don't want any liability if someone ends up wiring the AC side wrong and kills themselves.

 
I thought it best show what I'm failing badly at putting into words with some pictures. If you have a specific plan in mind for using the PCB as shown above, please correct me. Again these are but suggestions.

Q700-PSU-ITX-FlexATX-001.JPG.JPG

Overview: ITX-FlexATX PCB is on left, where it would be mounted to the lid of the Q700 PSU can in place of the PCB mounted there in the PSU's stock configuration.. Apple's PCB remains on the bottom of the PSU box in the pics because it's too complicated to remove except in the case of hacking the case, it's hardwired to the power connector assembly. When it's removed the top of the components of the FlexATX PCB are considerably closer to the top of the OEM lid than they are from the bottom of the can.

Details:

Q700-PSU-ITX-FlexATX-000.JPG.JPG

It'd probably be a good idea to tape over the the bottom half or the air intake holes to ensure that the fan sucks all the air across the FlexATSX' business parts.

Q700-PSU-ITX-FlexATX-002.JPG

The Apple connector allows movement around the clock for lining up with the board's socket during installation, that's really important.

edit: I see you've replied while I was proofreading! Selling completed boards is a great and I fully understand the liability thing. Selling the kits with everything but the molex connectors oh board with a strong "USE AT YOU OWN RISK" warning would be the way to go. I'd add that warning and the "manufacturer assumes no liability" verbiage I've seen on everything as well. But please, please, please add the mounting holes I suggested. Your board would be mounted with standoff to the IIcx and IIsi PSU can installations as I've described. They'd make it easier for me, especially if you provide grounding plane connected pads to both sides of the PCB for those holes!

 
Last edited by a moderator:
Forgot to mention the Molex peripheral power connectors snaked out through the "low rider" 10-Pin connector setup. You can just make them out in the center pic.

Suggestion: mostly assembled kits could come in three flavors, with one Molex connector or the other installed or no connectors installed. None for IIsi can installation and only the ATX connector installed for the suggested IIcx form factor mod pictured above.

One last thing before turkey time: with your ATX, Molex only option DIY board bolted down to the floor of the can, there's plenty of room left over for the 12V to 5V Buck Converter @trag suggested for bringing 5V output up to snuff.

Happy Thanksgiving! [:D]

 
Last edited by a moderator:
So here's the thing: Fitting something with higher power is complicated(tm) due to space constraints. Apple didn't leave a lot of room for a power supply and your standard PC size form factors aren't the smallest things.

Overall to fit (and be able to plug a mains cord in) you'd need to be shorter than ~5.25 inches. Max height to allow for adapter board is about 3 inches. Being as this isn't really intended as an advanced gut a PSU DIY kit, that severely limits the options. I'd rather not suggest people open PSUs up and hack off wiring and such.

One option would be https://www.fsp-group.com/en/product/pcpsu/1503479602-610.html . It'd fit entirely within the factory frame without needing gutted. It'd probably even allow you to plug a mains cord in and have room for cable slack inside. The catch is you'd need to have a mains lead running out the back attached forever. The connector doesn't line up anywhere near the factory holes. 

There're a plethora of other PSUs made by FSP, Enhance, CWT, etc that'd work but they aren't normally retail PSUs and as such availability is spotty without ordering in bulk from them. There's also some medical PSUs that'd work but at $200-$300/ea they aren't feasible.

 
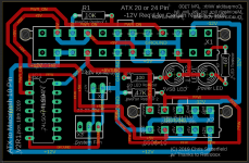
Okay another update: I managed to find another bug and fixed that. It wasn't a critical issue - it'd just limit you to 74HCT04s instead of being able to use a 74(L)S04. Being as the HCTs are the easiest to get working, I'd prefer 'em anyway but someone might have some LSs kicking around.

I've also significantly reworked the board once again. The biggest change now is +5V and ground are now planes, rather than traces. The main advantage to this is significantly higher current handling, meaning burning a trace isn't as big of a worry. This also allows for less traces making for a smaller board. There was also some basic rerouting of some stuff, allowing me to group the resistors together and make for an overall cleaner board. New additions to the board are a soft power bypass switch to force the power on and two holes for standoffs. I'm unsure as to what'll be used for standoffs at the moment - I need to start doing measurements on the various systems I have and talk others into measurements. All the computers have different components around the power connector, making it not a good one-size-fits-all problem. Now I mainly need to work on the silkscreen - there's some mess going on. 

image.png

V2R4_Top.png

 
That's looking seriously good!

I will buy atleast one (for my IIsi), if not 3 or 4 depending on price. However I think I will wait until there's some kind of 'list' of PSU's that would make good replacements for each model it's compatible with.

Hopefully someone here can create some kind of chart or small database.

Of course I suppose the ways you can implement a PSU to fit is only limited to the area the old one occupies.

What would be cool is if there was an easy and cheap source of PSU that can not only be wired up easily, but also fit into the original housing of the old supply with a minimal effort as possible for ultimate stealth look.

That said, even if you have to mount it somewhere on the internal chassis and dangle a power cord out. It is certainly better than a dead machine!

 
What would be cool is if there was an easy and cheap source of PSU that can not only be wired up easily, but also fit into the original housing of the old supply with a minimal effort as possible for ultimate stealth look.

That said, even if you have to mount it somewhere on the internal chassis and dangle a power cord out. It is certainly better than a dead machine!
80 watt picoPSU - $30 on Amazon. Grab yourself a small 12v power brick from your favorite charity shop and wire it up to the original power socket, and you have a complete stealth PSU replacement. I tested the fit out with one of the early Rev1 boards in a IIsi case and when reusing the original PSU harness there is plenty of space to spare to fit a bare 12vdc power supply inside.

IMG_4004.JPG

 
Back
Top