• Hello MLAers! We've re-enabled auto-approval for accounts. If you are still waiting on account approval, please check this thread for more information.

Daniël's PowerPC BGA chip swaps

Daniël

68000
As the iMac G3 to G4 swap thread is getting long, and technically off-topic, I've decided to go ahead and open this thread for my BGA swapping adventures.
Today's swap was a PPC740L-GB500A2 fitted to a Performa 6500 logic board.

6500G3-1.jpg


The picture above is a bit of a lie, this was on another 6500 board that sadly seems dead, as it wouldn't boot with the chip fitted.
I tried fitting a PPC740L-GB300A2 to that board earlier, but it didn't work either and I thought it was due to slight die chipping on this 300MHz part.

That chip may yet still live then, so worth investigating!
I put the PPC740L in place of an earlier MPC740ARX266 swap on a different 6500 board, so that Motorola 740A will too go back to the collection for a reball and potential future BGA swap.

The PPC740L reuses the PLL multiplier setting for 2.5x for 10x, so setting it to that will result in the full 500MHz clockspeed on the 50MHz bus of the 6500.
Sure enough, while System Profiler assumes the 2.5x setting and thus shows 125MHz, Gauge Pro shows the true speed of the G3!

6500G3-2.jpg

6500G3-3.jpg


This board has had its ATi Rage II chip pulled, as it has VRAM trace damage causing distorted graphics.
I could try and fix it, but I am planning on rehousing this board into an Evercase ECE0229LP mATX case, and reusing the PCI resources for a third PCI slot.

This will make it my very own Gazelle-based G3 Macintosh Clone of sorts :-)
 
sorry to be a little offtopic here but I was rather curious this morning and went to look up a few things for myself..

shows that the later 603e and any 740 appears to be a drop-in swap but I'm curious how much play the lack of 32-bit mode might come up software-wise tho? and curiously enough the 745 itself could maybe had been a drop-in option too although you have to watch out for that some variations of the cpu itself would want 1.8v instead of 3.3v so mm yeah magic smoke anyone? uhh)

page 6 of that non-apple 745 shows that it indeed is sold in non-3.3v packages just as a footnote to above

being curious about it I went to find what the 604e was and hmm .. its still 255 pins but at 2.4-2.6v instead .. unless the voltage on board isn't fixed (correct me if I'm wrong that it was indeed only the powerbooks that did vary the voltage to try reduce thermal/battery load?) someone crazy enough could kludging a large buck voltage regulator in as a workaround to make the a 604e-to-740 swap work?

anyway feel free to shoot me over any part of this if you would please ;-)
 
shows that the later 603e and any 740 appears to be a drop-in swap but I'm curious how much play the lack of 32-bit mode might come up software-wise tho? and curiously enough the 745 itself could maybe had been a drop-in option too although you have to watch out for that some variations of the cpu itself would want 1.8v instead of 3.3v so mm yeah magic smoke anyone? uhh)

This is true for the original 740 and 750 CPUs, but at least IBM reverted that decision starting with the PPC740L and PPC750L, which did have optional 32-bit data bus modes. They kept this for later 750 CPUs like the 750GX as well.

At least on the 6500, the 64-bit data bus only MPC740ARX266 did work just fine.
In other situations it might not though, I know there was an attempt to put an MPC740ARX266 on a 603e CPU upgrade for the PowerBook 500 Blackbird series that didn't work, which might be due to that issue.

The 6500 board does have an adjustable voltage regulator for vCore:

vreg.png

It can go lower than 2.3V, but somewhere around 2.2V or 2.1V it seems to hit a wall, not allowing lower voltages despite the correct resistors being fitted.
For the PPC740L, that's still within safe range, but if it could be lowered to 1.8V, it would allow for a cooler running chip.

The thought of fitting a 604ev and ripping the regulator off for a beefier off-board VRM has crossed my mind.
Alas, with the death of the other 6500 board, that's not something I can test now :-(
 
thanks daniel hadn't quite looked for more datasheets yet that would show variations like you know and hmm I do wonder nevertheless because it seem a lot of 750's and accelerators are not labelled as L's you know?
 
thanks daniel hadn't quite looked for more datasheets yet that would show variations like you know and hmm I do wonder nevertheless because it seem a lot of 750's and accelerators are not labelled as L's you know?

All PowerPC Macs that received G3 upgrades down the line, did have 64-bit wide memory buses.
Notably the 5200/6200 and derivatives, which used a 32-bit memory bus due to inheriting the logic board architecture from earlier 68(LC)040 Macintoshes, never received a G3 upgrade.

I guess that was because of the initial unavailability of a G3 CPU with a 32-bit data bus, and by the time they were available, these machines were probably not deemed to be worth developing such an upgrade for, as most owners would probably want to move on at that point.

That said, there supposedly was a G3 accelerator in development for the PowerBook Blackbird series, and that basically had to have a 745 or 740L as CPU, in order to work.
It's why the attempt at G3 upgrading a 603e Blackbird CPU card likely failed, as they seemingly tried using an MPC740ARX, which was the initial 740 that didn't have a 32-bit data bus mode.

Talking of which, I did actually find an AliExpress store claiming to sell those MPC745s, though I failed to take notice of the low I/O voltages.
Means I won't be able to use it if it does show up, but a Plastic BGA G3 chip (instead of the usual Ceramic BGA) will still be a neat thing to have in my little chip collection :)

Here's a small selection of which:

chips.jpg
chips.jpg
 
All PowerPC Macs that received G3 upgrades down the line, did have 64-bit wide memory buses.
Notably the 5200/6200 and derivatives, which used a 32-bit memory bus due to inheriting the logic board architecture from earlier 68(LC)040 Macintoshes, never received a G3 upgrade.

I guess that was because of the initial unavailability of a G3 CPU with a 32-bit data bus, and by the time they were available, these machines were probably not deemed to be worth developing such an upgrade for, as most owners would probably want to move on at that point.

That said, there supposedly was a G3 accelerator in development for the PowerBook Blackbird series, and that basically had to have a 745 or 740L as CPU, in order to work.
It's why the attempt at G3 upgrading a 603e Blackbird CPU card likely failed, as they seemingly tried using an MPC740ARX, which was the initial 740 that didn't have a 32-bit data bus mode.

Talking of which, I did actually find an AliExpress store claiming to sell those MPC745s, though I failed to take notice of the low I/O voltages.
Means I won't be able to use it if it does show up, but a Plastic BGA G3 chip (instead of the usual Ceramic BGA) will still be a neat thing to have in my little chip collection :)

A PowerPC upgraded 500 series uses a PBX chip, and therefore would it not have a 64-bit memory bus the same as a 1400 series?

Here's a low-res pic of what purports to be a developmental NuPowr 500/G3, which I found on a Japanese website. It looks doctored around the RAM chips, but the rest of the image may be genuine. It would make sense that NewerTech were developing with a 750 variant with backside cache in order to have the best performance.

02.jpeg
 
Last edited:
A PowerPC upgraded 500 series uses a PBX chip, and therefore would it not have a 64-bit memory bus the same as a 1400 series?

Not necessarily.
In this thread, there's a couple of Apple Personal Diagnostics shots of PowerBook 500s with PowerPC upgrades, and they all show 32-bit addressing:


So while PBX does support a 64-bit memory bus, it can fall back to 32-bit and might only be physically wired up for that on Apple's PowerPC Upgrade.
And NewerTech had no reason to stray off the beaten path in that regard with their 603e(v) based cards.

The fact the original G3s required it, might have played a part in their decision to not finalize the card.
I for instance don't know if existing memory upgrades would be correctly wired up for it, or if NewerTech basically had to sell you a completely new RAM upgrade with the card, pushing the cost up which in turn makes upgrading the machine instead of replacing it with a shiny new PowerBook G3 all the less attractive.

The 745 and 755 only showed up a year later, which would have probably been too late for the upgrade manufacturers to still bother, especially as by 1998 it was clear that Apple was completely revamping the Macintosh lineup, which was probably enticing people to at least hold out for what was to come.
All speculation of course, but in short, I think the 603e(v) cards would still have the 32-bit memory bus, thus requiring a 745 or 740L.

EDIT:

Talking of which, I did actually find an AliExpress store claiming to sell those MPC745s, though I failed to take notice of the low I/O voltages.

Correction, it does support 3.3V.
I was reading a document that said 2.5V I/O wasn't supported anymore, with 1.8V and 2.0V I/O support added, but I failed to see that 3.3V I/O support was still present.

I'll still need to either find out what's bothering the other 6500 board, or find a suitable Mac (logic board) to put it onto, before I can confirm if they're legit and working :-)
 
Last edited:
Not necessarily.
In this thread, there's a couple of Apple Personal Diagnostics shots of PowerBook 500s with PowerPC upgrades, and they all show 32-bit addressing:


So while PBX does support a 64-bit memory bus, it can fall back to 32-bit and might only be physically wired up for that on Apple's PowerPC Upgrade.
And NewerTech had no reason to stray off the beaten path in that regard with their 603e(v)

Ok, interesting. We should ascertain if this is the case.

What does Apple Personal Diagnostics report for memory addressing on other Power Macintoshes?

@Durosity, would you be able to help us and check what is shown as regards memory addressing on Personal Diagnostics on your 550c prototype with NewerTech 166 upgrade?
 
Last edited:
on Personal Diagnostics on your 550c prototype with NewerTech 166 upgrade?
I’m operating on exceptionally little sleep right now so please excuse me if I sound like a complete idiot right now but what is personal diagnostics? I’m just drawing a complete blank.
 
I’m operating on exceptionally little sleep right now so please excuse me if I sound like a complete idiot right now but what is personal diagnostics? I’m just drawing a complete blank.

No, not at all, I didn’t give enough context in my question. It’s the Apple utility shown below, I was just interested what it says under memory addressing.

IMG_0100.jpeg
 
I suspect there may be some confusion regarding memory addressing. I believe what Apple Personal Diagnostics is referring to is 32-bit vs 24-bit mode, the former of which allows addressing up to 4GB RAM. This was still a limitation with the very first Intel Core Duo & Core 2 Duo Macs in 2006-7 which could not address more than this amount.

I theorise that Personal Diagnostics will always show 32-bit addressing when run on a PowerPC Mac. The 32-bit vs 64-bit memory bus access (data path?) is something different and not reported here.

NewerTech Gauge Pro might be more useful.
 
Last edited:
It's why the attempt at G3 upgrading a 603e Blackbird CPU card likely failed...

If there's a picture of that board with the CPU removed, you might be able to see a bunch of unconnected data pins, like this picture:

68kmla.org/bb/index.php?threads/ppc750gx-vs-ppc750gl.39043/post-541518
 
I decided to drag out the 'ol PowerBook 5500ce (as the previous Japanese owner emblazoned their PPC upgraded 550c).
Gauge Pro is reporting 64-bit, though after assuming APD to be accurate too hastily, I'm hesitant to believe/interpret it at face value right away without some further confirmation.

Especially as @LightBulbFun pointed me to the PowerBook 1400 Developer Notes, which says this tidbit in the RAM card pinout:

Bidirectional 32-bit DRAM data bus.

So at this point it's getting a bit foggy, but the theory that the 500 card needs a 32-bit data bus mode capable chip hasn't been definitively proven nor disproven.
I might need to start hunting for my own one of these cards, because this just makes me more curious...
 

Attachments

  • PXL_20240910_151554715.MP.jpg
    PXL_20240910_151554715.MP.jpg
    1.5 MB · Views: 39
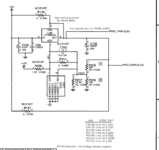
Going through more documentation, the Service Source for the 1400 doesn't specify, but the combined PB190 + PB5300 Service Source is pretty clear how it's handled there:

Schermafbeelding 2024-09-10 195554.png

I would be very surprised if the 500 series PowerPC card would have a 64-bit data bus, when the later similar "dual architecture" PB190/5300's PowerPC card doesn't.
 
Going through more documentation, the Service Source for the 1400 doesn't specify, but the combined PB190 + PB5300 Service Source is pretty clear how it's handled there:

View attachment 78172

I would be very surprised if the 500 series PowerPC card would have a 64-bit data bus, when the later similar "dual architecture" PB190/5300's PowerPC card doesn't.

OK. Same with the 2300 series. We’ve been ripped off…

This explains why these machines are so damn slow!

IMG_0108.jpeg

That means that the 1400 series is probably on a 32-bit data bus, too. Then those G3 upgrades should only use 750L or 755 chips, but I don’t think that’s the case:

IMG_0109.jpeg

All very odd and perplexing.
 
Last edited:
Look at what the PB1400 service source says about cache. The 133 and 166 MHz CPU cards only have 128KB cache; it’s blatantly wrong. So we really can’t trust these booklets either. Sigh…

IMG_0110.jpeg
 
I might need to start hunting for my own one of these cards, because this just makes me more curious
I would be potentially open to selling mine, but I’d need a working card to replace it first, which is a bit awkward as I don’t have the original 550c card. Now in theory a 520 board with an upgraded CPU and ROM would work (@croissantking has kindly offered to help with the flashing the roms as I lack the equipment and knowledge) but I can’t really afford to do that right now.
 
All very odd and perplexing.

The 1400 upgrades all seem to have FPGAs or CPLDs onboard, so I'm not sure if anything's being done there to "make it work", so to speak.
If the 1400 has a 32-bit data bus, then it'd be the only one with G3 upgrades available, I think.

I would be potentially open to selling mine, but I’d need a working card to replace it first, which is a bit awkward as I don’t have the original 550c card. Now in theory a 520 board with an upgraded CPU and ROM would work (@croissantking has kindly offered to help with the flashing the roms as I lack the equipment and knowledge) but I can’t really afford to do that right now.

I have three 550Cs in various states, two with the 68040 and one with the 100MHz PPC upgrade from Apple.
So I could potentially put up one of the 040 cards for a trade.

EDIT:
If you squint, on that 750 G3 PowerBook 500 card mockup, I think I can just about see a Xilinx logo peek out above the "U13" sticker on the square QFP IC under the cache IC.
So that might also have been using CPLD or FPGA logic.
 
Last edited:
Back
Top