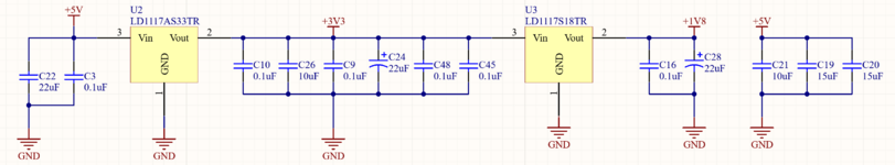
May already be accounted for, but has any consideration been given to the issue with the regulators where you end up having to bodge a Micrel 29150 onto the chinese cards to make them work with certain systems.
macos9lives.com
Seems worth investigating if going to the trouble of making a new card, surely there are other solutions besides that exact regulator but anyhow.
Root cause for 3112 and 3114 hanging on Quicksilver + Digital A/V G4 in "sleep"
Root cause for 3112 and 3114 hanging on Quicksilver + Digital A/V G4 in "sleep"
Seems worth investigating if going to the trouble of making a new card, surely there are other solutions besides that exact regulator but anyhow.






