I'm glad this information was useful! Thank for the 3D model --that looks like a very nice solution (I bet that it's much more repeatable for others compared to toothpicks).thank you for this write-up! i just installed a strip with the modifications, and it already looks fantastic.
In lieu of toothpicks, i modeled a LED-strip holder based on the existing brass piece. It uses the existing screws & holes, and slides right into the channel. It holds the LED strip slightly to the back, to keep it edge-on to the glass (just like the CCFL-holder). i wrapped a piece of foil tape along the top edge to seal it in.
would this also work with the ibook g3 768 screen? im going to upgrade to it and hope it works

good luck and godspeed.The only catch is that the dimming adjustment is not constant for some reason: halfway through adjusting the dimming slider, the screen gets brighter again, but by the end, it goes dim.
Two questions: Does this version of the mod fix the issue where the brightness gets sort of "jumpy" as you go between the levels?
Also, does this fix the issue that @lazd described where touching the board would make the brightness twitch? I remember having that issue myself as well.
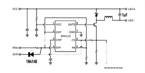
Fantastic! I look forward to trying this out!the brightness goes smooth up and down, with no jumps or regressions, just up-down brighter-darker.
i manhandled the boards vigorously (wire, start iBook, good, shutdown, mount board, start iBook, good, shutdown) and never encountered any twitchiness.
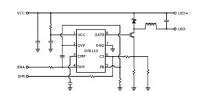
This is excellent! I haven't given this new version of the mod a shot yet because my iBook is still recovering from a partially finished XGA mod. BTW, I saw your post on another forum about the fully upgraded iBook you've built and I'm very impressed! I hope to get my clamshell to a similar place eventually!I gave this mod a try today on a board with blue PCB and am happy to report it works perfectly! Brightness steps smoothly in the correct direction between dark and light with no jumps or dark spots like before. Bravo for figuring it out, @AEChadwick, thank you for sharing!
@davidg5678 I didn't try poking it while it was connected this time, but once it's all nicely mounted into the lid with double sided tape, I haven't noticed any flickering.
These days, I have been considering possible advantages of sticking a new old stock CCFL bulb back into the LCD panel. The required work is about the same, but the CCFLs might be easier to install neatly if you can manage to source the exact part. If the LEDs are not shimmed in place really neatly, it is possible to have uneven light spread. That's not to say doing this mod well is impossible! Several people have had very good results over the years. I have yet to try a brand-new CCFL tube and compare things like brightness and color balance against the LEDs.I'm very interested in this modification--has this been stable in your iBooks? I have a Tangerine clamshell and would like to perform this modification. I purchased from eBay replacement LED backlights that have the same PCB and the diode is on order, so I'm ready to make this upgrade at the same time that I recap my iBook.
For those who did this modification; has it been stable and do you recommend it? Thank you!
i have done (5) iBooks of a couple different generations; i don't use them everyday, but every time i use them they are solid and bright: no drift, no flicker. It's been a great mod for my interests. I cannot report how they run off a battery, and i would be interested to hear about that.For those who did this modification; has it been stable and do you recommend it? Thank you!
it's totally a matter of preference—I fully understand the desire to keep it "more original hardware"—but for real as long as people do SOMEthing. Those old parts fade, terribly, and it's an injustice to let people see the original iBook as anything less-than-awesome.Whether you go with LEDs or fluorescent tubes, I think doing something is worthwhile