Recreateing the Apple TechStep

max1zzz

68000
Me and @jajan547 are currently working on creating a replica of the Apple Techstep
This will be a functional and (mostly) electrical clone of the original but will not be a exact 1:1 copy as the design will be optimised where changes can be made to make the board easier or cheaper to assemble

Stage 1 was to extract the code from all the custom programmed parts of which there where 4:
(1) The main microcontroller (a MC68HC711E9FN) - This appears to have been completely unprotected, I'm currently awaiting a new micro from china to verify the dump I made is good
(2) A PALCE22V10Q-25JC - This was also unprotected, The dump I made has been programmed top a new part and verified as working
(3 & 4) Two PALC16L8L-25VC's - These where both protected however as these where combinatorial only "L" parts so could be dumped as a 27C020 adapter using the method described here: http://dreamjam.co.uk/emuviews/readpal.php The dumps have both been converted to ATF/GAL16V8's and verified as working

Stage 2 is the hardware
I'm currently waiting for the new micro before starting on the logicboard so I'm going to be starting on the DC in board and then moving on to the port pack
The port pack will likely be integrated directly onto the clones logicboard because as far as I am aware there was only ever one released so eliminating the connectors makes sense (and will give a little more board space which might be important later)

The DC in board will be totally redesigned to do away with the 9V AC adapter and PP3 battery instead having a charge controller for a lithium battery with a micro USB port for charging

Stage 3 will be the casing, keypad and LCD
My intention with the keypad is to replace it with a board using tactile switches as this seems like the easiest route
I'm hoping the LCD will be something standard that a off the shelf module can be found for (I haven't extracted it form the case yet but do not see any apple markings on the board for it)
Case? No idea, maybe it can be 3D printed? (Though my printers bed is waaaay to small!)

Progress will be posted here as we work on this

And thanks again to @jajan547 for loaning me a TechStep to make this possible :)
 
Awesome, awesome news. Yes the port pack was planned to be expanded down the Mac lineup but the one present was only ever actually used so you're good there. As far as the keypad I think tactile switches is an excellent idea, also the LCD should be pretty standard I'll have to take this other one apart to take a look at it. Also my print bed on my 3D printer is 11.6 x 7.6 x 6.5" so if need be I can test things out on my end. I look forward to working with you on the board and I hope for good news when the chips arrive.
 
Having never used a TechStep, what sort of things does it diagnose?

Whatever it does or doesn't do, your work on this is incredible, and I can't wait to see the result. Thanks to both of you for taking this project on.
 
The Apple TechStep is a diagnostic tool used by Apple circa 1991-Mid 1993. This tool mainly communicates with a computer over the SCSI port and as such you can diagnose many of the following that can be seen in the photos I provided, the system I used to show you these was an LCIII(and LCIII+). A great feature of the TechStep is you can change drive ID's, diagnose bad chips, diagnose ports, floppy drives, Power Supply Voltage, and many, many other components and features. The TechStep uses little cartridges that cover certain computers. A group of people and I have recently recreated the ROM cartridges hence why you see some yellow ones (3D printed cases). The range of computers the TechStep covers are the following: Macintosh Classic, Macintosh SE, Macintosh SE/30, Macintosh II, Macintosh IIx, Macintosh IIcx, Macintosh LC, Macintosh LCII, Macintosh Classic II, Macintosh IIsi, Macintosh IIvi, Macintosh IIvx, Macintosh Performa 600, Macintosh LCIII, Macintosh LC 520, Macintosh Color Classic, and also this covers the LC 575, LC550, and Color Classic ii although unofficially and you may have to jump between menus of different computers. The Techstep also acts as a power switch and can boot a Computer through soft power and also this can adequately identify the ROM of a particular board to confirm exactly what it is, which is helpful because some boards are very similar and hard to make apart (such as the iivi and Performa 600).
 

Attachments

  • tempImageH2WHhe.png
    tempImageH2WHhe.png
    12.1 MB · Views: 114
  • tempImageiY1xUq.png
    tempImageiY1xUq.png
    11.4 MB · Views: 89
  • tempImage530fbj.png
    tempImage530fbj.png
    10.8 MB · Views: 73
  • tempImageGc8akF.png
    tempImageGc8akF.png
    11.2 MB · Views: 61
  • tempImageTnz2zM.png
    tempImageTnz2zM.png
    10.7 MB · Views: 54
  • tempImage7RjO3n.png
    tempImage7RjO3n.png
    10 MB · Views: 51
  • tempImage5T4rHu.png
    tempImage5T4rHu.png
    11.5 MB · Views: 49
  • tempImage1406ax.png
    tempImage1406ax.png
    11.4 MB · Views: 64
  • tempImage7PEKG4.png
    tempImage7PEKG4.png
    11.1 MB · Views: 63
  • tempImageGPVO9T.png
    tempImageGPVO9T.png
    11.6 MB · Views: 65
  • tempImage5BfuOc.png
    tempImage5BfuOc.png
    11.9 MB · Views: 56
  • tempImagedeBzbG.png
    tempImagedeBzbG.png
    10.9 MB · Views: 60
  • tempImagewH9BT5.png
    tempImagewH9BT5.png
    12.4 MB · Views: 61
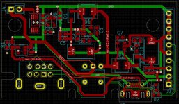
Provisional version of the new DC in board is done:
14-06-22.JPG14-06-22_3D.JPG
This comprises of a lithium battery charger, battery protection IC and associated dual mosfet and two boost regulators (+5v and +9V)
This board can in theory be fitted to a original techstep however the +5V regulator should be omitted in this case (as the +5v regulator on the original unit is on the logicboard and the connection this is using for +5V is connected to to the battery connector on the original) also if you do this the power switch and charging socket positions will be swapped (it should fit with no case modifications though)

It still needs a little tweaking and cleaning up but I think it's looking good so far :)
 
Provisional version of the new DC in board is done:
View attachment 42748View attachment 42749
This comprises of a lithium battery charger, battery protection IC and associated dual mosfet and two boost regulators (+5v and +9V)
This board can in theory be fitted to a original techstep however the +5V regulator should be omitted in this case (as the +5v regulator on the original unit is on the logicboard and the connection this is using for +5V is connected to to the battery connector on the original) also if you do this the power switch and charging socket positions will be swapped (it should fit with no case modifications though)

It still needs a little tweaking and cleaning up but I think it's looking good so far :)
Very, very nicely done!
 
Sign me up already! This is really great work, thank you so much for helping make this fantastic little gadget more accessible.

I wonder if there is potential to make a software version of this device that can be used on a modern computer along with some sort of dongle.
 
Good job. That one trace jumps into my eye though for being unnecessarily long. Do this instead to make it nice and straight:
BE769E3C-2B99-4342-A438-CE49529E29EA.jpeg
 
I wonder if there is potential to make a software version of this device that can be used on a modern computer along with some sort of dongle.
The easiest (but incomplete) solution would be to write a piece of software that just sends commands out over a serial line. It wouldn’t get you the ability to out the target machine into testing mode so you’d still have to do that manually.
The commands that are sent by the Techstep are (partially?) documented, so wrapping them into some sort of GUI would be a starting point.
 
Yeah! I'm sort of surprised this hasn't been done already... has it? We need it!
Easier said than done, the ROMs themselves were hard to get and there were 4 chips that code had to be specially extracted from one of which was locked. Max and I in the coming days will move to the next step once chips arrive.
 
Good job. That one trace jumps into my eye though for being unnecessarily long. Do this instead to make it nice and straight:
Thanks :) Yeah that board needs some tweaking, those traces where originally run that way just to leave more space for the boost converters while I was laying out the board but now the positions have been set those traces could be shortened

Making a software version should be possible but once you get outside of the tests that run purely over serial it starts to get more tricky and once you have made a dongle to with some sort of microcontroller in to control the SCSI and ADB controllers you might as well stick a screen on it and make it a fully fledged techstep

Now that said it would be really nice to port the techstep code over to a newer microcontroller as the ones used in the original are moderately hard to find and quite expensive
 
We have now reached the first major milestone!
This:
IMG_2198.jpg
Now it might not look like much but this techstep now has none of the original programmed parts installed. The main micro and all 3 PAL's have been replaced verifying that all the dumps are good!
IMG_2199.jpg
Work can now properly start on stage 2 :)
 
Time for a little update:
The logicboard has been stripped and scanned and I am currently working on tracing the outer layers
24-07-22.JPG
This is only going to be a aide for generating a schematic though, the board is a 6 layer one so simply tracing it in sprint isn't going to be possible (And even if it was we are going to be completely redesigning the board into a different for factor as well as onboarding the port pack and ROM's so a schematic is needed anyway)

Progress is slow, but we are getting there! :)
 
I look forward to the day when I can get a recreated TechStep! :)

Saw an auction for a TechStep in Oklahoma that included the bag, cables, and two modules. However, I declined since the listing didn't say it turned on. I think it sold for about $120. That site required a buyer premium of 15% plus shipping costs. Ugh. eBay charges the seller fees, so HiBid charges the buyers. Interesting.

I'd grab it if I see TechStep selling for sub $200. I am hoping the recreated TechStep will be minimal. Even purchasing an assembled unit with an STL file posted online will do fine as I can 3D print the case.
 
I look forward to the day when I can get a recreated TechStep! :)

Saw an auction for a TechStep in Oklahoma that included the bag, cables, and two modules. However, I declined since the listing didn't say it turned on. I think it sold for about $120. That site required a buyer premium of 15% plus shipping costs. Ugh. eBay charges the seller fees, so HiBid charges the buyers. Interesting.

I'd grab it if I see TechStep selling for sub $200. I am hoping the recreated TechStep will be minimal. Even purchasing an assembled unit with an STL file posted online will do fine as I can 3D print the case.
If we are thinking of the same auction, that one sold for $725. I haven't seen anything in the $200 range.
 
I look forward to the day when I can get a recreated TechStep! :)

Saw an auction for a TechStep in Oklahoma that included the bag, cables, and two modules. However, I declined since the listing didn't say it turned on. I think it sold for about $120. That site required a buyer premium of 15% plus shipping costs. Ugh. eBay charges the seller fees, so HiBid charges the buyers. Interesting.

I'd grab it if I see TechStep selling for sub $200. I am hoping the recreated TechStep will be minimal. Even purchasing an assembled unit with an STL file posted online will do fine as I can 3D print the case.
Me too! it's going to be a really awesome bit of kit once it's finished :)

As for pricing, it's hard to say exactly at this point but we are trying to keep to cost down where we can (e.g intergateing the port packs and ROM packs to eliminate unneeded connectors and extra bits of casing)
 
Back
Top