Idle hands while awaiting the next delivery of restoration electronic parts...
Both of my Mac IIcx power supplies came with broken fan brackets - missing one of the major retainer clips, or the lesser snaps that keep it flush with the bottom of the enclosure have lost their heads. Just brittle, aged plastic. I made hokey "solutions" using epoxies and silicone caulk.. but they weren't going to last, and were a little ugly, plus I had some "free" time...
It's the most detailed 3D print creation I have undertaken. I'm happy just having gotten it to work, and the model is fairly flexible (I can tweak a dimension without breaking the resulting body). A Fusion 360 learning experience. Almost nailed it! This morning's print actually fits, but it's just one tweak away from "fine" .. so I will adjust one wayward snap post by a millimeter and re-print.
If others could use this, let me know if there's a common archive for such things and I'll upload the STL.
Attached: build view, model view, comparison photo original with damage (L) vs. beta of the replacement (R).

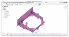
Both of my Mac IIcx power supplies came with broken fan brackets - missing one of the major retainer clips, or the lesser snaps that keep it flush with the bottom of the enclosure have lost their heads. Just brittle, aged plastic. I made hokey "solutions" using epoxies and silicone caulk.. but they weren't going to last, and were a little ugly, plus I had some "free" time...
It's the most detailed 3D print creation I have undertaken. I'm happy just having gotten it to work, and the model is fairly flexible (I can tweak a dimension without breaking the resulting body). A Fusion 360 learning experience. Almost nailed it! This morning's print actually fits, but it's just one tweak away from "fine" .. so I will adjust one wayward snap post by a millimeter and re-print.
If others could use this, let me know if there's a common archive for such things and I'll upload the STL.
Attached: build view, model view, comparison photo original with damage (L) vs. beta of the replacement (R).

